新国九条及沪深交易所上市及审核规则征求意见稿关于IPO事项的归纳整理
来源: | 作者:鲲鹏一创 | 发布时间: 2024-04-13 | 744 次浏览 | 分享到:

信息来源:

关于加强监管防范风险推动资本市场高质量发展的若干意见》(简称资本市场新“国九条
证监会《科创属性评价指引(试行)》修订意见及相关说明
深交所主板、创业板上市规则、审核规则及相关修订说明,上交所主板、科创板上市规则、审核规则及相关起草说明
3.15 国新办新闻发布会及近期相关负责人讲话

一、关于 IPO 上市总体要求

新“国九条”——进一步完善发行上市制度。提高主板、创业板上市标准,完善科创板科创属性评价标准。提高发行上市辅导质效,扩大对在审企业及相关中介机构现场检查覆盖面。明确上市时要披露分红政策。将上市前突击“清仓式”分红等情形纳入发行上市负面清单。从严监管分拆上市。严格再融资审核把关。
新“国九条”——完善多层次资本市场体系。坚持主板、科创板、创业板和北交所错位发展,深化新三板改革,促进区域性股权市场规范发展。
3.15 国新办新闻发布会——…二是研究提高部分板块的上市指标,从监管实践看,目前有的板块上市财务指标是偏低的,综合性不足,引导分流企业到合适的板块作用不充分,我们也听到不少的市场声音建议提高上市指标。我们将认真分析、系统研究,特别是充分参考近年来新上市企业和在审企业的情况,指导沪深交易所修改上市规则,适度提高部分板块财务指标,丰富综合性指标,让不同发展阶段、不同行业、不同规模的企业在合适的板块上市。三是从严监管未盈利企业上市。从实践看,科技企业发展可能会有一个未盈利阶段,这并不一定意味着这些企业持续经营能力差。一些优质的科技企业可以通过上市更好更快成长,但绝不能是那些拼凑技术的“伪科技”企业。对此,我们将就未盈利企业的科技成色征求行业相关部门意见,更好统筹支持科技发展和保护投资者利益。

二、资本市场如何支持新质生产力

新“国九条”——推动股票发行注册制走深走实,增强资本市场制度竞争力,提升对新产业新业态新技术的包容性,更好服务科技创新、绿色发展、国资国企改革等国家战略实施和中小企业、民营企业发展壮大,促进新质生产力发展。加大对符合国家产业政策导向、突破关键核心技术企业的股债融资支持。
3.15 国新办新闻发布会——如何更好服务新质生产力发展方面,主要有以下考虑:一是从源头上,就是 IPO 方面提升对新质生产力的包容性、适应性和精准支持力度,当然还是要有基本的发行标准。二是对已经发行上市的,利用好资本市场并购重组、股权激励等工具,促进新质生产力这些上市公司更好发展壮大。三是进一步健全多层次资本市场体系,包括创投基金等方面,持续提升服务新质生产力发展质效。
三、各板块具体定位和标准 

3.1 科创板

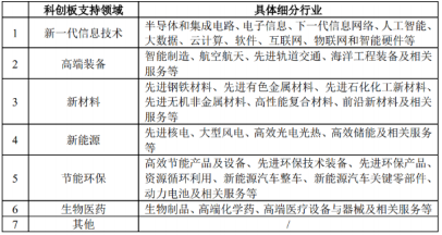
3.1.1 科创板支持领域【没变】

图片

3.1.2 科创板定位

科创板面向世界科技前沿、面向经济主战场、面向国家重大需求,主要服务于符合国家战略,拥有关键核心技术,科技创新能力突出,主要依靠核心技术开展生产经营,具有稳定的商业模式,市场认可度高,社会形象良好,具有较强成长性的企业。

3.1.3 科创属性认定

发行人申请首次公开发行股票并在科创板上市的,应当根据中国证监会和本所相关规定,结合科创板定位,就是否符合科创属性要求等事项进行审慎评估。保荐人应当就发行人是否符合板块定位进行专业判断,并出具专项说明。本所在发行上市审核中,将关注发行人的评估是否客观,保荐人的判断是否合理,可以根据需要就发行人科创属性相关事项向本所设立的科技创新咨询委员会咨询。

(一)支持和鼓励科创板定位规定的相关行业领域中,同时符合下列 4 项指标的企业申报科创板上市:

(1)最近三年研发投入占营业收入比例 5%以上,或最近三年研发投入金额累计在 8000 万元以上;

(2)研发人员占当年员工总数的比例不低于 10%;

(3)应用于公司主营业务的发明专利 7 项以上;

(4)最近三年营业收入复合增长率达到 25%,或最近一年营业收入金额达到 3 亿元。

(二)支持和鼓励科创板定位规定的相关行业领域中,虽未达到前述指标,但符合下列情形之一的企业申报科创板上市:

(1)发行人拥有的核心技术经国家主管部门认定具有国际领先、引领作用或者对于国家战略具有重大意义

(2)发行人作为主要参与单位或者发行人的核心技术人员作为主要参与人,获得国家科技进步奖、国家自然科学奖、国家技术发明奖,并将相关技术运用于公司主营业务

(3)发行人独立或者牵头承担与主营业务和核心技术相关国家重大科技专项项目

(4)发行人依靠核心技术形成的主要产品(服务),属于国家鼓励、支持和推动的关键设备、关键产品、关键零部件、关键材料等,并实现了进口替代

(5)形成核心技术和应用于主营业务发明专利(含国防专利)合计 50 项以上

3.1.4 科创板市值及财务指标【没变】

市值及财务指标应当至少符合下列标准中的一项:

(一)预计市值不低于人民币 10 亿元,最近两年净利润均为正且累计净利润不低于人民币 5000 万元,或者预计市值不低于人民币 10 亿元,最近一年净利润为正且营业收入不低于人民币 1 亿元;

(二)预计市值不低于人民币 15 亿元,最近一年营业收入不低于人民币 2 亿元,且最近三年累计研发投入占最近三年累计营业收入的比例不低于 15%;

(三)预计市值不低于人民币 20 亿元,最近一年营业收入不低于人民币 3 亿元,且最近三年经营活动产生的现金流量净额累计不低于人民币 1 亿元;

(四)预计市值不低于人民币 30 亿元,且最近一年营业收入不低于人民币 3 亿元;

(五)预计市值不低于人民币 40 亿元,主要业务或产品需经国家有关部门批准,市场空间大,目前已取得阶段性成果。医药行业企业需至少有一项核心产品获准开展二期临床试验,其他符合科创板定位的企业需具备明显的技术优势并满足相应条件。

3.2 创业板

3.2.1 创业板定位及属性判断

创业板深入贯彻创新驱动发展战略,适应发展更多依靠创新、创造、创意的大趋势,主要服务成长型创新创业企业,支持传统产业与新技术、新产业、新业态、新模式深度融合。发行人申请首次公开发行股票并在创业板上市的,应当结合创业板定位,就是否符合相关行业范围,依靠创新、创造、创意开展生产经营,具有成长性等事项,进行审慎评估。

本所在发行上市审核中,将关注发行人的评估是否客观,保荐人的判断是否合理,并可以根据需要就发行人是否符合板块定位,向本所设立的行业咨询专家库专家提出咨询。

3.2.2 创业板市值及财务指标

市值及财务指标应当至少符合下列标准中的一项:

(一)最近两年净利润均为正,累计净利润不低于 1 亿元【原 5000万】,且最近一年净利润不低于 6000 万元【新增】——突出公司的抗风险能力,支持规模、行业及发展阶段适应创业板定位要求的企业上市;

(二)预计市值不低于15 亿元【原10亿】,最近一年净利润为正且营业收入不低于4 亿元【原1亿】——进一步提升有潜力的“优创新、高成长”企业直接融资质效;

(三)预计市值不低于 50 亿元,且最近一年营业收入不低于 3 亿元。

3.3 上交所主板

3.3.1 上交所主板定位及属性判定

主板突出“大盘蓝筹”特色,重点支持业务模式成熟、经营业绩稳定、规模较大、具有行业代表性的优质企业。

发行人申请首次公开发行股票并在主板上市的,应当结合主板定位,就主营业务所属行业内发行人是否具有较高地位,经营规模在同行业排名是否靠前,主营业务密切相关的核心技术和工艺是否相对成熟、符合行业趋势、能够促进稳定经营和转型升级等事项,进行审慎评估。

3.3.2 上交所主板市值及财务指标

市值及财务指标应当至少符合下列标准中的一项:

(一)最近 3 年净利润均为正,且最近 3 年净利润累计不低于 2 亿元【原 1.5 亿】,最近一年净利润不低于 1 亿元【原 0.6 亿】,最近 3 年经营活动产生的现金流量净额累计不低于 2 亿元【原 1 亿】或营业收入累计不低于 15 亿元【原 10 亿

(二)预计市值不低于 50 亿元,且最近一年净利润为正,最近一年营业收入不低于 6 亿元,最近 3 年经营活动产生的现金流量净额累计不低于 2.5 亿元【原 1.5 亿】;

(三)预计市值不低于 100 亿元【原 80 亿】,且最近一年净利润为正,最近一年营业收入不低于 10 亿元【原 8 亿】。

3.4 深交所主板

3.4.1 深交所主板定位及属性判定

突出“大盘蓝筹”特色,重点支持业务模式成熟、经营业绩稳、规模较大、具有行业代表性的优质企业。

发行人申请首次公开发行股票并在主板上市的,应当结合主板定位,就主营业务所属行业内发行人是否具有较高地位,经营规模在同行业排名是否靠前,主营业务密切相关的核心技术和工艺是否相对成熟、符合行业趋势、能够促进稳定经营和转型升级等事项,进行审慎评估。

本所在发行上市审核中,将关注发行人的评估是否客观,保荐人的判断是否合理,并可以根据需要就发行人是否符合板块定位,向本所设立的行业咨询专家库专家提出咨询。

3.4.2 深交所主板市值以及财务指标

市值以及财务指标应当至少符合下列标准中的一项【与上交所同】:

(一)最近三年净利润均为正,且最近三年净利润累计不低于2亿元【原1.5亿】,最近一年净利润不低于1亿元【原0.6亿】,最近三年经营活动产生的现金流量净额累计不低于2亿元【原1亿】或者营业收入累计不低于15亿元【原10亿】——进一步突出主板大盘蓝筹定位,提升上市公司稳定回报投资者的能力;

(二)预计市值不低于50 亿元,且最近一年净利润为正,最近一年营业收入不低于6 亿元,最近三年经营活动产生的现金流量净额累计不低于2.5 亿元【原1.5亿】——进一步突出主板大盘蓝筹定位,提升上市公司稳定回报投资者的能力;

(三)预计市值不低于100 亿元【原80亿】,且最近一年净利润为正,最近一年营业收入不低于10 亿元【原8亿】——强化行业代表性,为市场提供更加优质多元的投资标的。